The Eleven Dimensions of APEST Gift Expression
What you'll learn
- Why simply labeling yourself “Apostle” or “Prophet” misses the dynamic reality of how your gift functions in different contexts.
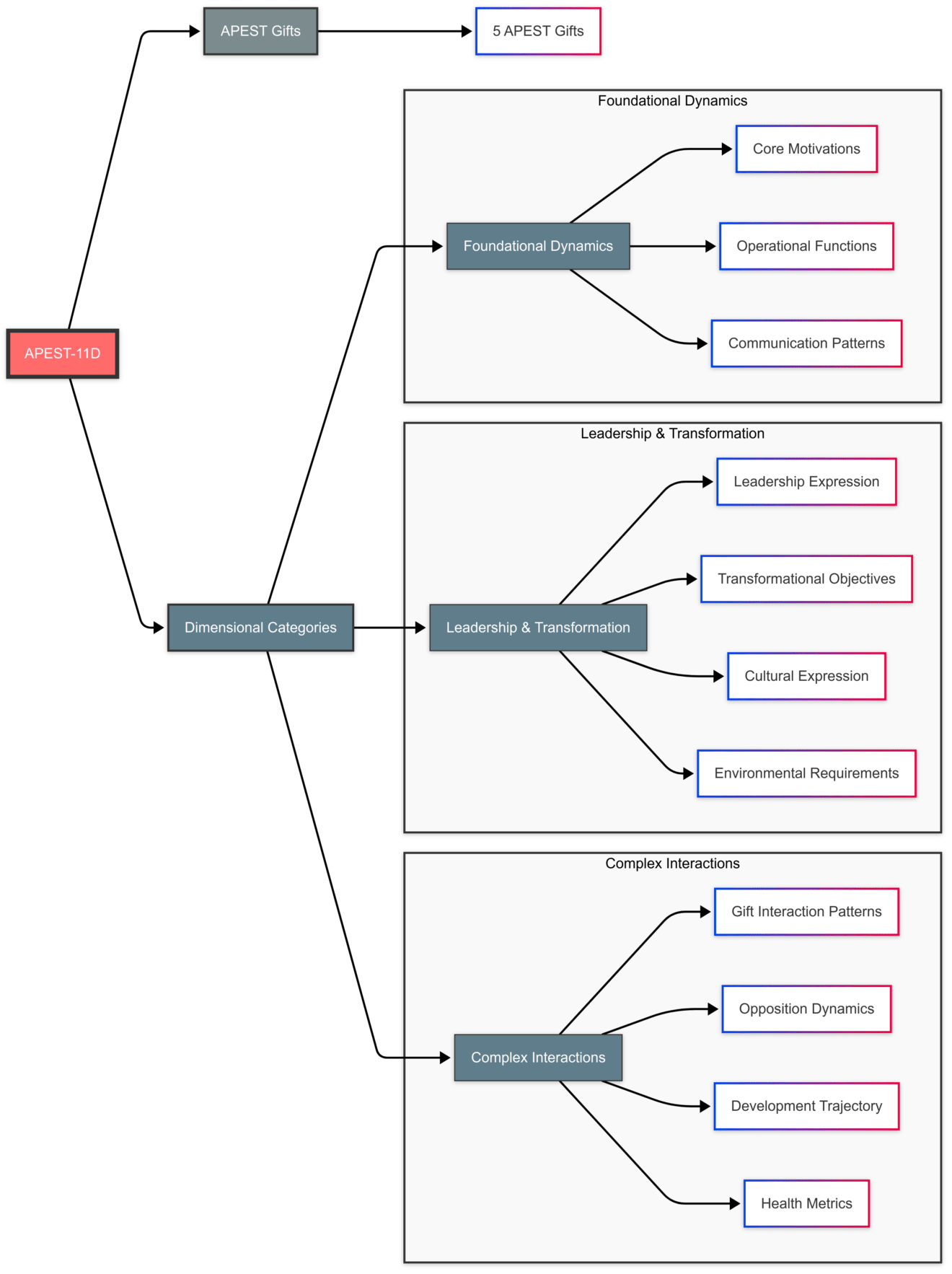
- Understand The 11 Dimensions into three actionable groups.
- Group 1: Foundational Dynamics: Core Motivational Drivers, Operational Functions, Communication Patterns
- Group 2: Leadership & Transformation: Leadership expression, cultural influence, transformational objectives
- Group 3: Complex Interactions: Conflict management, team dynamics, personal growth trajectory
- Practical Application: Understand how these 11 dimensions help you build balanced teams, navigate conflict, and break through personal and ministry growth ceilings.
In this video, Five-Fold Ministry Master Class: Understanding APEST-11D™, the instructor teaches:
Unpacking APEST-11D™: The Complete Framework Overview. Most leaders know APEST as the five basic gifts—Apostle, Prophet, Evangelist, Shepherd, Teacher. But naming your gift is only the starting point. True power comes from understanding how your gift operates across 11 distinct dimensions of ministry, leadership, and human interaction. This video is your complete guide to the APEST-11D™ framework—a practical roadmap for taking your leadership and ministry to the next level.
This is a tool for developing your gift in real-world ministry. Don’t just name your gift; learn how your dimensional categories stack and operate in everyday life.
Next Steps: APEST Gift Health Framework Series.
Curriculum
- 1 Section
- 1 Lesson
- Lifetime
- APEST-11D™ Foundations: The Eleven Dimensions of Fivefold Ministry Gift Expression1

OlaDele J. Okwobi is from Lagos, Nigeria, and lives in Cincinnati, Ohio, with his Wife, Dr. Oneya Okuwobi, and daughter, Cadence. He is the founder of Wonder Association, which equips emerging leaders with the support, training, and resources needed to cultivate their mandate and faithfully respond to it.
Courses you might be interested in
-
4 Lessons



